关于就《专利审查指南修改草案(第一批征求意见稿)》公开征求意见的通知
2020-10-10

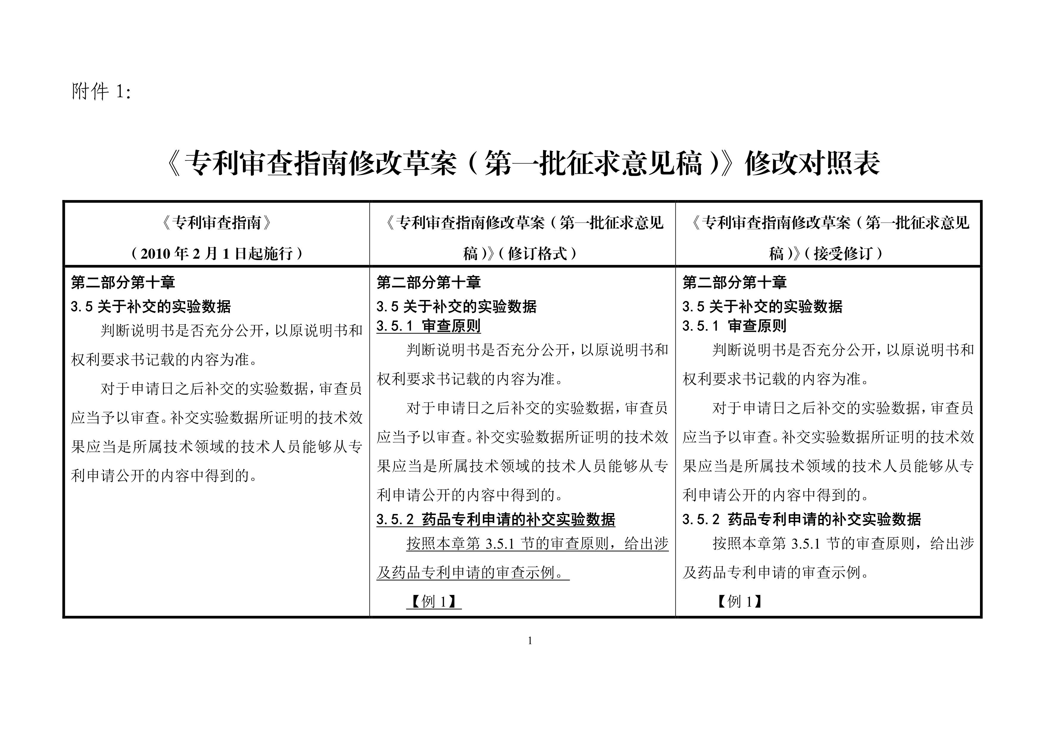
为全面贯彻习近平总书记关于加强知识产权保护的一系列指示精神,深化落实“放管服”改革的决策部署,积极回应经济科技快速发展对审查规则的新诉求,提高专利审查质量和审查效率,2020年国家知识产权局开展《专利审查指南》全面修改工作。此次修改涉及内容较多,本着“成熟一批、公布一批”的原则,现将《专利审查指南修改草案(第一批征求意见稿)》(以下简称“第一批征求意见稿”)及其说明予以公布,征求社会各界意见。

101016230927_0专利审查指南修改草案第一批征求意见稿-修改对照表_1.jpg

101016230927_0专利审查指南修改草案第一批征求意见稿-修改对照表_2.jpg

文章转载:国家知识产权局

文章配图:互联网

如有侵权请联系删除!


联系我们
公司地址:广州市天河区天源路5号天河新天地C座704室
联系电话:020-29862088 020-29847988
邮箱:liuc@ip.gd
微信:gd_ipr

联系广典

关注广典