首页
关于广典
广典简介
广典团队
广典理念
经典案例
荣誉资质
业务范围
专利业务
商标业务
版权业务
诉讼业务
关联业务
法律法规
新闻动态
联系我们
联系我们
加入我们
首页
>
新闻动态
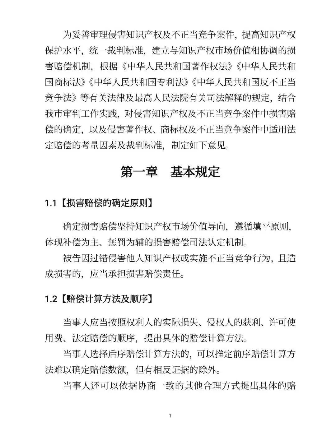
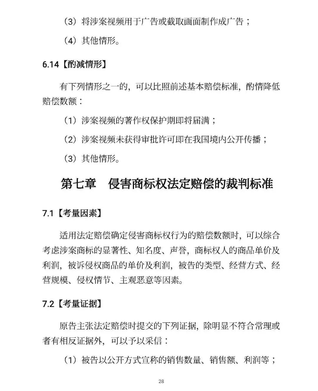
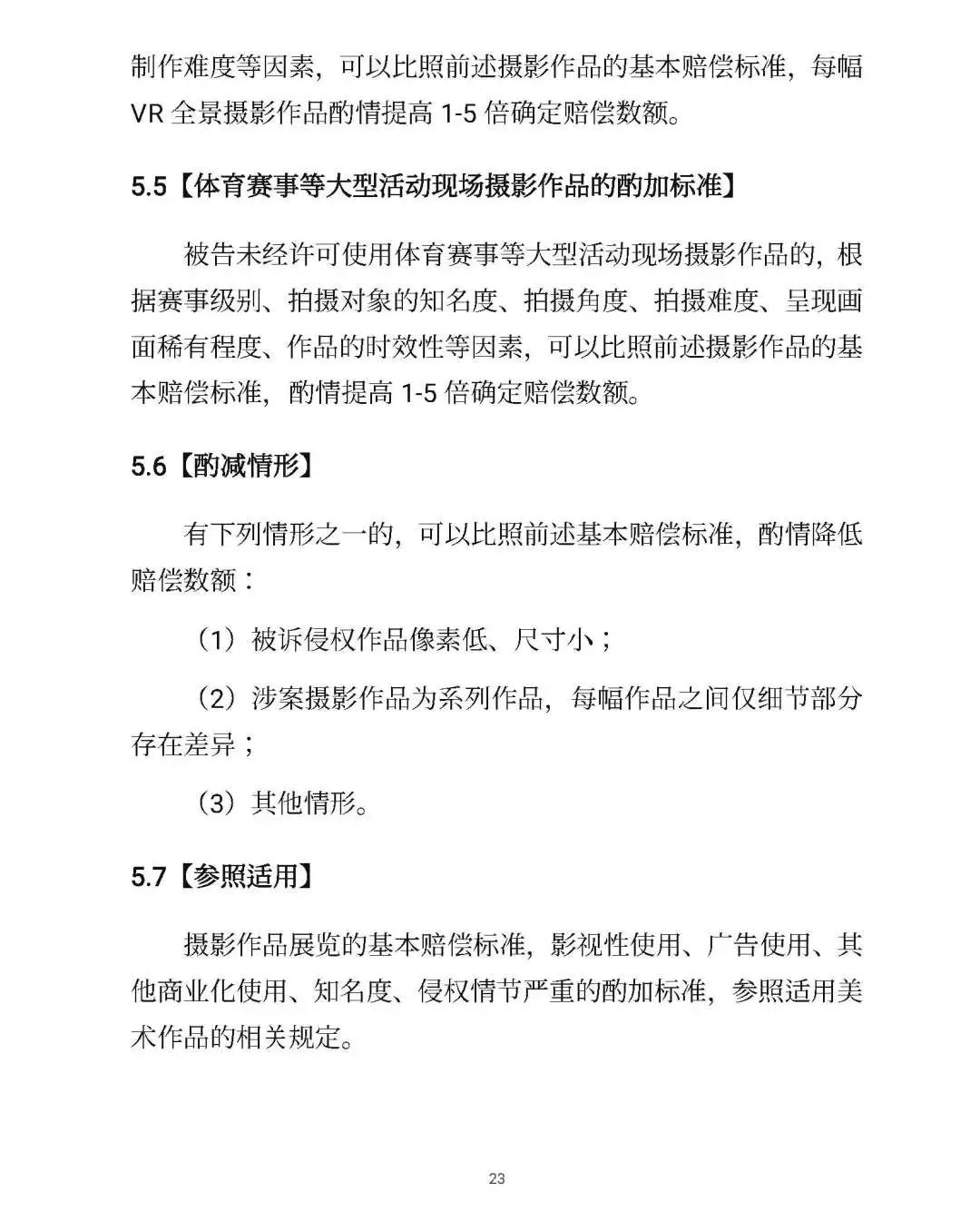
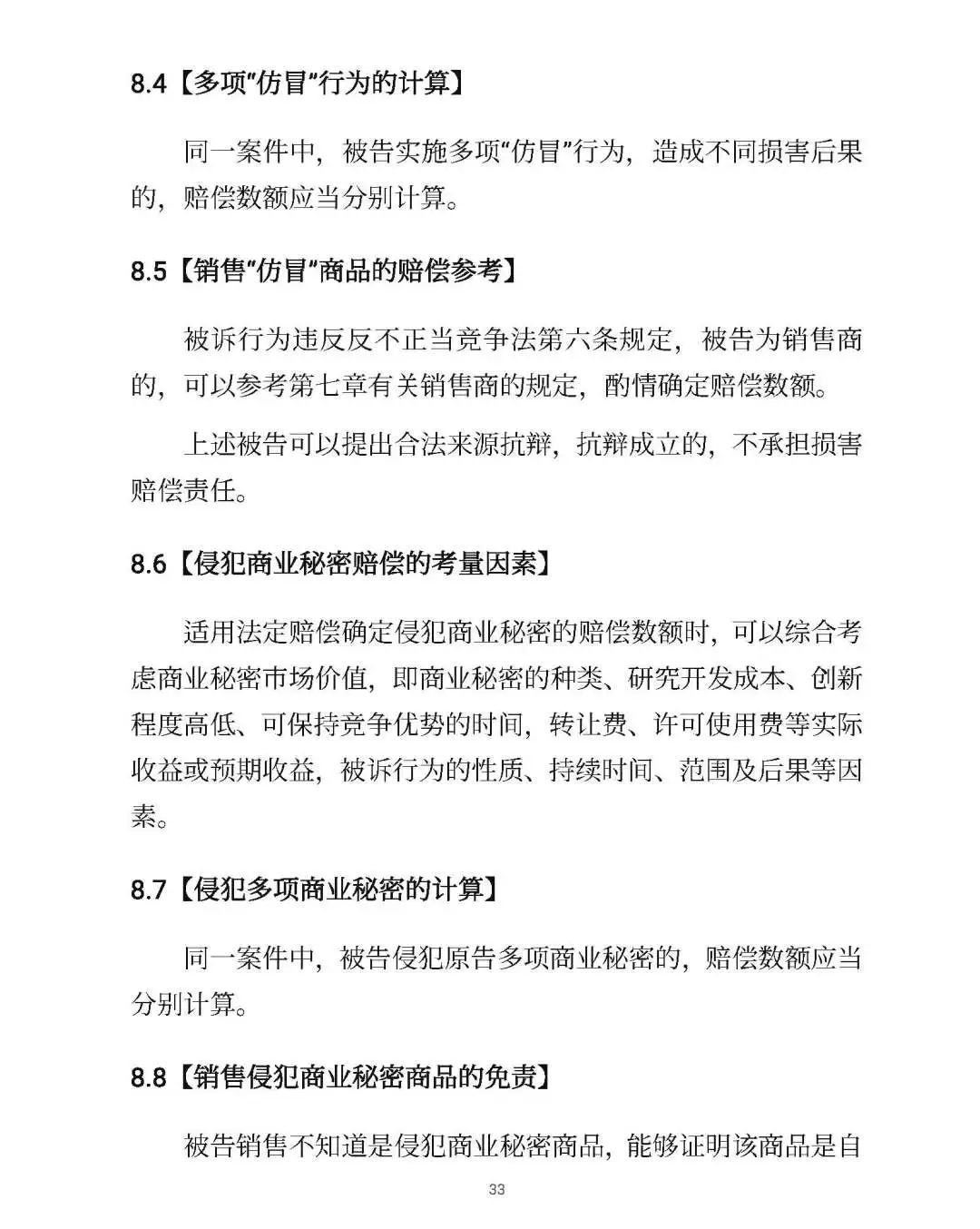
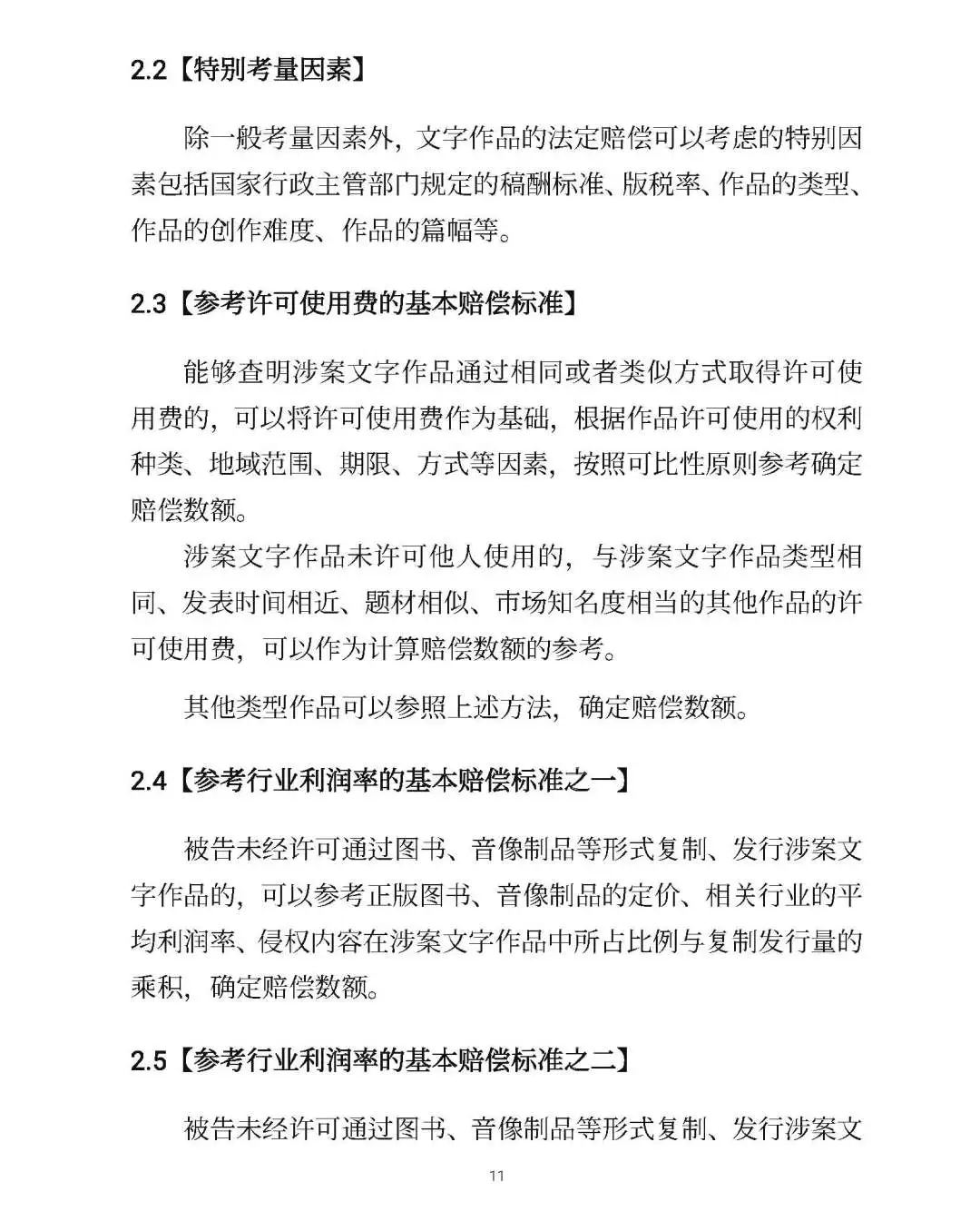
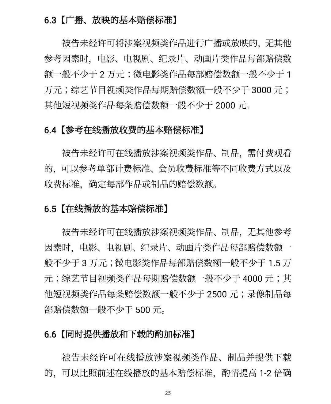
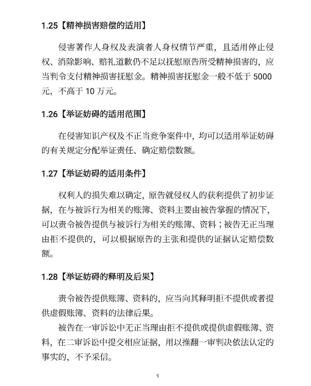
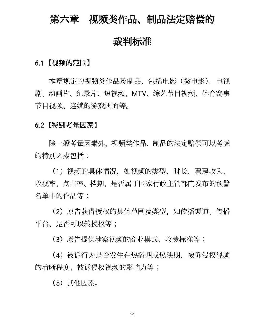
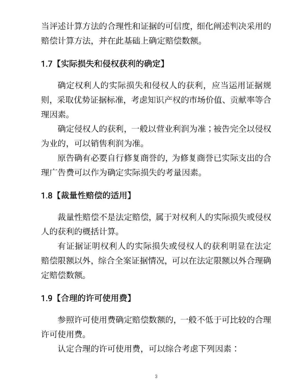
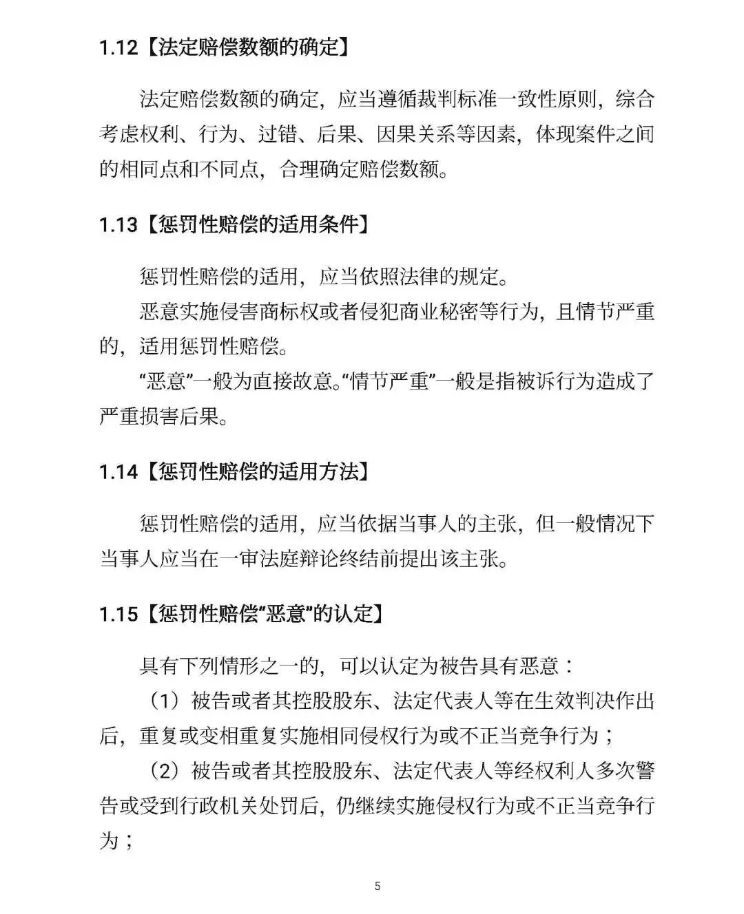
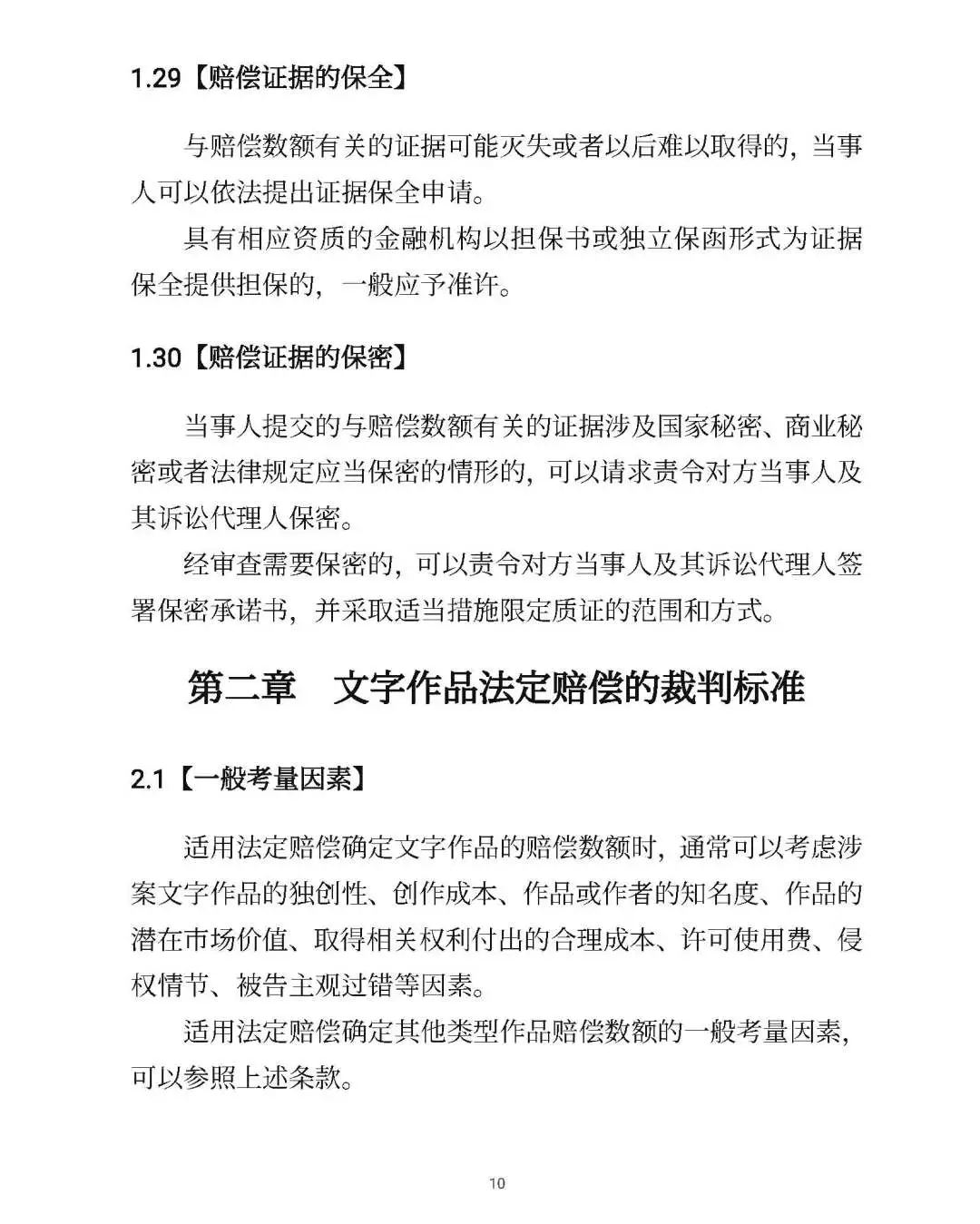
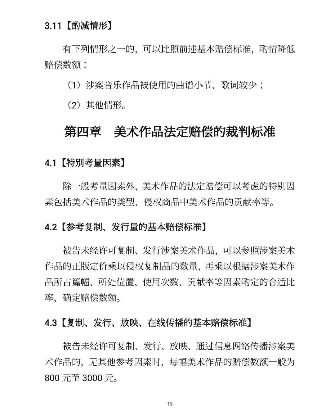
北京高院明确侵害知识产权案件赔偿裁判标准
2020-04-24
[!--empirenews.page--]
网站导航
关于广典
专利业务
商标业务
版权业务
诉讼业务
关联业务
法律法规
新闻动态
联系我们
公司地址:广州市天河区天源路5号天河新天地C座704室
联系电话:020-29862088 020-29847988
邮箱:liuc@ip.gd
微信:gd_ipr
联系广典
关注广典
Copyright © 2021-2030 版权所有:广州广典知识产权代理事务所
备案号:粤ICP备16014038号
电话:
020-29862088
关注广典
联系广典